Advanced Search

Preplanned Studies: Wastewater-based Surveillance of Salmonella Senftenberg as an Early-warning Indicator for Foodborne Outbreaks — Lianyungang City, Jiangsu Province, China, 2023–2025

View author affiliations
  • Summary

    What is already known about this topic?

    Salmonella Senftenberg (S. Senftenberg) ‌has emerged as a critical foodborne pathogen associated with major outbreaks. Currently, there is a lack of capacity for proactive risk prediction or preemptive containment of this serotype.

    What is added by this report?

    This study demonstrates that core-genome SNP analysis confirmed clonal identity between foodborne outbreak-associated and wastewater-derived ST14 S. Senftenberg isolates. Phylogenetically linked strains were identified in wastewater samples 7–14 days before the outbreak and persisted for more than 3 weeks.

    What are the implications for public health practice?

    Wastewater-based epidemiology (WBE) provides a critical early-warning signal for emerging foodborne outbreaks of serotype-specific Salmonella. When integrated with whole-genome sequencing (WGS), it offers distinct advantages in identifying cryptic transmission chains and undetected community-acquired foodborne infections.

  • loading...
  • Conflicts of interest: No conflicts of interest.
  • Funding: Supported by the National Key R&D Program of China (2024YFC2311302) and the Preventive Medicine Research Project of Jiangsu Province (Nos. Ym2023040 and Ym2023082)
  • [1] Castiglioni S, Senta I, Borsotti A, Davoli E, Zuccato E. A novel approach for monitoring tobacco use in local communities by wastewater analysis. Tob Control 2015;24(1):38 − 42. https://doi.org/10.1136/tobaccocontrol-2014-051553.
    [2] Bonetta S, Pignata C, Lorenzi E, De Ceglia M, Meucci L, Bonetta S, et al. Detection of pathogenic Campylobacter, E. coli O157:H7 and Salmonella spp. in wastewater by PCR assay. Environ Sci Pollut Res Int 2016;23(15):15302 − 9. https://doi.org/10.1007/s11356-016-6682-5.
    [3] Yang K, Pagaling E, Yan T. Estimating the prevalence of potential enteropathogenic Escherichia coli and intimin gene diversity in a human community by monitoring sanitary sewage. Appl Environ Microbiol 2014;80(1):119 − 127. https://doi.org/10.1128/AEM.02747-13.
    [4] Wongprommoon A, Chomkatekaew C, Chewapreecha C. Monitoring pathogens in wastewater. Nat Rev Microbiol 2024;22(5):261. https://doi.org/10.1038/s41579-024-01033-1.
    [5] Braunfeld JB, Dao BL, Buendia J, Amiling R, LeBlanc C, Jewell MP, et al. Notes from the Field: genomic and wastewater surveillance data to guide a hepatitis a outbreak response — los Angeles county, March 2024-June 2024. MMWR Morb Mortal Wkly Rep 2025;74(5):66 − 8. https://doi.org/10.15585/mmwr.mm7405a3.
    [6] Sun HH, Ling XM, Li Y, Li Y, Cui SH, Bai L. Research on quantitative method and contamination level of Salmonella enterica in raw pork from farmer's markets in Chengdu. Chin J Prev Med 2021;55(8):999 − 1005. https://doi.org/10.3760/cma.j.cn112150-20210302-00209.
    [7] Diemert S, Yan T. Clinically unreported salmonellosis outbreak detected via comparative genomic analysis of municipal wastewater Salmonella isolates. Appl Environ Microbiol 2019;85(10):e00139 − 19. https://doi.org/10.1128/AEM.00139-19.
    [8] Naudin SA, Ferran AA, Imazaki PH, Arpaillange N, Marcuzzo C, Vienne M, et al. Development of an in vitro biofilm model for the study of the impact of fluoroquinolones on sewer biofilm microbiota. Front Microbiol 2024;15:1377047. https://doi.org/10.3389/fmicb.2024.1377047.
    [9] Diemert S, Yan T. Municipal wastewater surveillance revealed a high community disease burden of a rarely reported and possibly subclinical Salmonella enterica serovar derby strain. Appl Environ Microbiol 2020;86(17):e00814 − 20. https://doi.org/10.1128/AEM.00814-20.
  • FIGURE 1.  Temporal distribution of Salmonella Senftenberg isolated from sewage monitoring and foodborne outbreaks over time in Lianyungang, April–July 2023.

    Note: The epidemiological curve indicates that sewage monitoring began on April 18, 2023. The first S. Senftenberg strain was isolated from sewage on May 22, 2023, 1 week before Event 1. The strain was continuously detected until June 5, 2023, with three isolated strains (indicated by blue pillars). A separate progression of S. Senftenberg strains isolated from foodborne disease cases began on May 28, 2023, with Event 1 continuing through Event 4 (indicated by red pillars). All detailed sewage monitoring and foodborne disease incidents are marked on the corresponding dates.

    FIGURE 2.  Dendrogram of PFGE patterns of 24 Salmonella Senftenberg isolates obtained from sewage monitoring and foodborne disease outbreak surveillance in the same period.

    Note: “−” indicates no declared association with the events.

    Abbreviation: PFGE=pulsed-field gel electrophoresis.

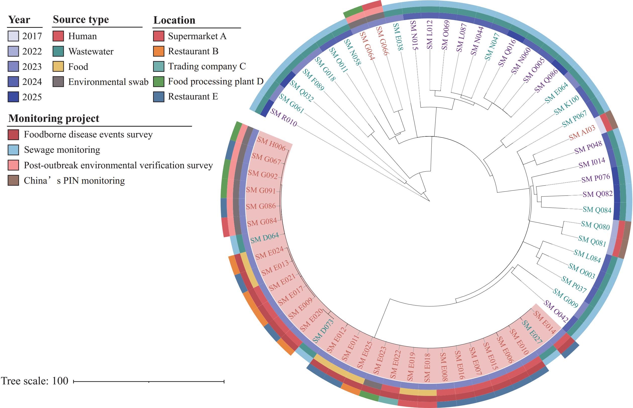
    FIGURE 3.  Phylogenetic trees of 65 Salmonella Senftenberg ST14 strains.

    Note: From the inner to the outer circle, the rings indicate: (1) year of isolation; (2) source type; (3) monitoring project of origin; (4) geographic location of incident-related strains. Label colors denote specific locations: brown represents strains isolated from Donghai County, green represents strains isolated from Haizhou District, and purple represents strains isolated from Lianyun District. The pink-highlighted clade represents the phylogenetic branch containing outbreak-associated strains.

    Abbreviation: SNP=single-nucleotide polymorphism.

Citation:

通讯作者: 陈斌, bchen63@163.com
  • 1. 

    沈阳化工大学材料科学与工程学院 沈阳 110142

  1. 本站搜索
  2. 百度学术搜索
  3. 万方数据库搜索
  4. CNKI搜索
Turn off MathJax
Article Contents

Article Metrics

Article views(463) PDF downloads(0) Cited by()

Share

Related

Wastewater-based Surveillance of Salmonella Senftenberg as an Early-warning Indicator for Foodborne Outbreaks — Lianyungang City, Jiangsu Province, China, 2023–2025

View author affiliations

Summary

What is already known about this topic?

Salmonella Senftenberg (S. Senftenberg) ‌has emerged as a critical foodborne pathogen associated with major outbreaks. Currently, there is a lack of capacity for proactive risk prediction or preemptive containment of this serotype.

What is added by this report?

This study demonstrates that core-genome SNP analysis confirmed clonal identity between foodborne outbreak-associated and wastewater-derived ST14 S. Senftenberg isolates. Phylogenetically linked strains were identified in wastewater samples 7–14 days before the outbreak and persisted for more than 3 weeks.

What are the implications for public health practice?

Wastewater-based epidemiology (WBE) provides a critical early-warning signal for emerging foodborne outbreaks of serotype-specific Salmonella. When integrated with whole-genome sequencing (WGS), it offers distinct advantages in identifying cryptic transmission chains and undetected community-acquired foodborne infections.

  • 1. Lianyungang Center for Disease Control and Prevention, Lianyungang City, Jiangsu Province, China
  • 2. NHC Key Laboratory of Enteric Pathogenic Microbiology, Jiangsu Provincial Center for Disease Prevention and Control, Nanjing City, Jiangsu Province, China
  • Corresponding author:

    Huimin Qian, jsqhm@jscdc.cn

  • Funding: Supported by the National Key R&D Program of China (2024YFC2311302) and the Preventive Medicine Research Project of Jiangsu Province (Nos. Ym2023040 and Ym2023082)
  • Online Date: December 19 2025
    Issue Date: December 19 2025
    doi: 10.46234/ccdcw2025.268
  • Salmonella Senftenberg ST14 is recognized for its heightened environmental persistence and distinct virulence factors. It represents a significant public health threat through severe foodborne outbreaks and potential systemic infections such as septicemia. The current surveillance systems remain reactive as they lack proactive capabilities. This study demonstrates that core-genome single-nucleotide polymorphism analysis (≤6 differences) confirmed clonal identity between outbreak-associated food isolates and ST14 strains detected in wastewater. Phylogenetically linked strains were identified in wastewater samples 7–14 days before the outbreak and persisted for more than 3 weeks. Subsequent 6-month wastewater surveillance confirmed the sustained community circulation of ST14, corroborated by environmental contamination at the implicated facilities. A 24-month monitoring demonstrated no outbreak recurrence, indicating the absence of outbreak-associated strains in the wastewater. These findings suggest that wastewater-based surveillance can serve as an early warning of emerging serotype-specific Salmonella outbreaks and in tracking transmission dynamics at the population level. Furthermore, whole-genome sequencing (WGS)-enhanced microevolutionary analysis provides distinct advantages for uncovering cryptic transmission chains and identifying undetected community-acquired foodborne infections, thereby enabling more targeted public health interventions.

  • Wastewater-based Epidemiology (WBE) initially focused on monitoring chemical analytes (1), such as tobacco constituents, illicit substances, pharmaceuticals, and metabolites. Its scope has progressively expanded to microbial surveillance through technological advances. Notably, these include human pathogens such as Salmonella enterica, Campylobacter jejuni (2), diarrheagenic Escherichia coli (3), SARS-CoV-2 (4), and hepatitis A virus (5). SARS-CoV-2 sewage surveillance has demonstrated advantages as an early warning of clinically reported variants (4). In contrast, no peer-reviewed studies have yet documented the detection of pathogenic bacteria in sewage before clinical reports.

    Salmonella Senftenberg (S. Senftenberg) has emerged as a critical foodborne pathogen linked to major outbreaks, owing to its enhanced environmental resilience and distinct virulence factors. Severe S. Senftenberg infections can progress to life-threatening systemic diseases such as septicemia. However, the current food safety surveillance systems remain retrospective and lack the capacity for proactive risk prediction or preemptive containment of this serotype.

    Successive foodborne disease outbreaks caused by S. Senftenberg occurred between May 28 and June 7, 2023, in Donghai County, Lianyungang City, China. Concurrently, S. Senftenberg strains were isolated from three consecutive sewage samples from the Haizhou District, and all isolates exhibited indistinguishable pulsed-field gel electrophoresis (PFGE) patterns. This retrospective study assessed the early-warning capacity of sewage-based genomic analysis by examining clinical outbreaks and environmental verification strains from Donghai County, sewage isolates from Haizhou and Lianyun districts, and S. Senftenberg isolates archived in China’s Pathogen Identification Network (PIN). This study integrated genomic data from clinical outbreaks, environmental surveys, and a prospective wastewater surveillance program to evaluate the potential of WBE for the early warning and source tracking of S. Senftenberg outbreaks.

    This retrospective study was conducted in Lianyungang City, Jiangsu Province, China, after consecutive foodborne disease outbreaks caused by S. Senftenberg in Donghai County (May 28–June 7, 2023). It integrated data from clinical outbreaks, environmental verification surveys, a 2-year prospective sewage surveillance study (April 18, 2023, to April 17, 2025), and China’s PIN (2015–2025).

    A total of 73 S. Senftenberg isolates were analyzed, comprising 20 clinical and environmental isolates from the 2023 Donghai County outbreaks, 42 sewage-derived isolates from prospective surveillance, 8 isolates from environmental verification surveys, and 3 historical clinical isolates from Lianyungang obtained from China’s PIN.

    Salmonella strains were isolated and identified according to the methods described by Sun et al (6). Presumptive Salmonella colonies were serotyped using the Kauffmann–White scheme. PFGE was performed on all outbreak-associated isolates (n=20) and all S. Senftenberg isolates obtained from sewage during the outbreak period (n=4) using XbaI restriction. The resulting patterns were analyzed with BioNumerics software (version 7.6, Applied Maths NV, Sint-Martens-Latem, Belgium).

    Genomic DNA was extracted from all the isolates using a FastPure® Bacteria DNA Isolation Mini Kit (Vazyme, Nanjing, China). WGS was performed on an Illumina NovaSeq platform (Illumina, San Diego, CA, USA) using the 150 bp paired-end mode. Sequence types were determined using CLC Genomics Workbench. Core-genome single-nucleotide polymorphism (SNP) calling was performed using Snippy, and recombination removal was performed using Gubbins. A core-genome SNP-based phylogenetic tree was constructed using RAxML software (version 8.2.12; Alexandros Stamatakis, Heidelberg Institute for Theoretical Studies, Heidelberg, Germany).

    Each batch included negative and positive controls (Salmonella Typhimurium ATCC 14028). The culture media and critical equipment were subjected to regular quality checks and calibration. All data were logged using a Laboratory Information Management System for traceability. Molecular characterization was performed using PFGE following a standardized protocol with strain H9812.

    Spearman’s rank correlation coefficient was calculated using the Statistical Package for the Social Sciences software (version 25.0, IBM Corp., Armonk, NY, USA). Spearman’s rho (rs) and its exact p values are reported. A two-tailed P<0.05 was considered statistically significant.

    Four distinct foodborne disease outbreaks caused by S. Senftenberg occurred between May 28 and June 7, 2023. The outbreak series began with two events associated with banquets at Restaurant E: Event 1, May 28, 2023; and Event 2, June 2, 2023. Subsequently, a secondary transmission cluster (Event 3) emerged on June 2, involving four family members infected through contaminated marinated pig ears purchased from Supermarket A. The final outbreak (Event 4) occurred at Restaurant B on June 5 (Figure 1). Epidemiological tracing identified Trading Company C as the common distribution hub for Supermarket A and Restaurant B, and further traceback investigations implicated Food Processing Plant D as the contamination source. Among the 79 specimens tested, 20 S. Senftenberg isolates were recovered from seven clinical cases, five asymptomatic food handlers, seven food specimens, and one environmental specimen (Supplementary Table S1).

    Figure 1. 

    Temporal distribution of Salmonella Senftenberg isolated from sewage monitoring and foodborne outbreaks over time in Lianyungang, April–July 2023.

    Note: The epidemiological curve indicates that sewage monitoring began on April 18, 2023. The first S. Senftenberg strain was isolated from sewage on May 22, 2023, 1 week before Event 1. The strain was continuously detected until June 5, 2023, with three isolated strains (indicated by blue pillars). A separate progression of S. Senftenberg strains isolated from foodborne disease cases began on May 28, 2023, with Event 1 continuing through Event 4 (indicated by red pillars). All detailed sewage monitoring and foodborne disease incidents are marked on the corresponding dates.

    A 2-year prospective sewage surveillance study was conducted in Lianyungang from April 18, 2023, to April 17, 2025. Samples of Salmonella spp. were collected weekly from the Dapu Sewage Treatment Plant (STP) in the Haizhou District from April to December 2023. Sampling was expanded to the Xugou STP in the Lianyun District, beginning in January 2024. Haizhou and Lianyun Districts lie east of Donghai County, where the outbreak was identified; Haizhou District is geographically adjacent to Donghai County. From 171 samples, 42 S. Senftenberg isolates were recovered. The ST14 subtype was predominant (n=34, 80.95%), followed by minor subtypes including ST185 (n=6, 14.29%), ST217 (n=1, 2.38%), and ST684 (n=1, 2.38%). Five rounds of sewage surveillance were conducted during the pre-outbreak phase (April 18–May 21). A total of 22 Salmonella strains were isolated, including S. Agona (n=4), S. Kentucky (n=3), S. Muenster (n=3), S. London (n=3), S. Bovismorbificans (n=2), S. Derby (n=1), S. Enteritidis (n=1), S. Reading (n=1), S. Sandow (n=1), S. Infantis (n=1), S. Corvallis (n=1), and S. Mississippi (n=1). However, no serotypic strains associated with subsequent outbreaks were identified. The first sewage-derived S. Senftenberg isolate was detected on May 22, 2023, 7 days before the onset of the initial outbreak. During the outbreak, all three strains were sequentially recovered. Sewage isolates of S. Senftenberg demonstrated 100% PFGE pattern congruence with the clinical outbreak strains (Figure 2). Notably, an ST14 variant from a sample collected on June 20, 2023, exhibited a divergent PFGE pattern, with 91% similarity to outbreak strains, indicating post-outbreak genomic diversification. The association between the weekly detection of S. Senftenberg in wastewater and the number of reported foodborne disease outbreak isolates in the subsequent 7 days was analyzed. The analysis revealed a statistically significant and strong positive correlation [rs(8)=0.759, P=0.011]. These findings provide statistical evidence supporting the effectiveness of wastewater surveillance as an early-warning system for Salmonella outbreaks.

    Figure 2. 

    Dendrogram of PFGE patterns of 24 Salmonella Senftenberg isolates obtained from sewage monitoring and foodborne disease outbreak surveillance in the same period.

    Note: “−” indicates no declared association with the events.

    Abbreviation: PFGE=pulsed-field gel electrophoresis.

    Following the persistent detection of S. Senftenberg in sewage after the outbreak resolution, a targeted survey was conducted on November 28, 2023, at the facilities implicated in Donghai County to evaluate the risk of recurrence. A total of 68 samples were collected, including food products, raw ingredients, food handler specimens, environmental swabs, and drainage water. Eight S. Senftenberg ST14 strains were isolated from several sites, including four from Food Processing Plant D, two from Supermarket A, and two from Restaurant E (Supplementary Table S2). Rigorous disinfection protocols were implemented on all affected premises.

    From 2015 to 2025, five S. Senftenberg isolates were obtained from Lianyungang via the China’s PIN. These isolates included one ST14 strain from 2017 from a 15-year-old patient with diarrhea, two ST14 strains from 2022 from infants aged 6 months and 1 year with diarrhea, one ST1959 strain associated with co-infection in 2024, and one ST185 strain recovered from contaminated chili powder in 2024.

    A Bayesian phylogenomic analysis of core-genome SNPs revealed ≤6 SNP differences among the three epidemiologically linked groups: 20 clinical isolates from the 2023 Donghai County foodborne outbreak, 3 contemporaneous wastewater isolates from the Haizhou District, and 6 post-outbreak environmental verification strains. These isolates established a clonal outbreak cluster, demonstrating an evolutionary divergence from other clinical and environmental strains collected between 2023 and 2025 (Figure 3). The remaining 31 sewage-derived isolates exhibited 0–134 SNP differences. The high genetic diversity among sewage isolates suggests a complex ecology within the wastewater system, either promoting microevolution or indicating the introduction of multiple distinct lineages over time. For example, two strains from the post-outbreak environmental verification were genetically identical (without SNP differences), as were those from the 2022 diarrheal cases. In contrast, the isolate from the 2017 diarrheal case displayed discernible SNP variations.

    Figure 3. 

    Phylogenetic trees of 65 Salmonella Senftenberg ST14 strains.

    Note: From the inner to the outer circle, the rings indicate: (1) year of isolation; (2) source type; (3) monitoring project of origin; (4) geographic location of incident-related strains. Label colors denote specific locations: brown represents strains isolated from Donghai County, green represents strains isolated from Haizhou District, and purple represents strains isolated from Lianyun District. The pink-highlighted clade represents the phylogenetic branch containing outbreak-associated strains.

    Abbreviation: SNP=single-nucleotide polymorphism.

  • This study conducted a 2-year longitudinal surveillance of S. Senftenberg in the urban wastewater systems of Lianyungang City. Genomic analysis revealed that all ST14 isolates from foodborne outbreaks, concurrently sampled urban wastewater, and most post-outbreak environmental verification surveys formed a single outbreak clone. Notably, wastewater isolates were detected 1 week before the emergence of clinical cases. These findings highlight the potential of urban wastewater surveillance as an early warning system for foodborne disease outbreaks, enabling population-level tracking of transmission dynamics and the detection of cryptic transmission through high-resolution genomic profiling.

    This study statistically validates the utility of wastewater monitoring as an early warning system. The strong correlation [rs(8)=0.759] provides quantitative evidence, solidifying the scientific case for its adoption by public health authorities for proactive outbreak surveillance. The Salmonella Java variant detected in the United States wastewater emerged after clinical outbreaks linked to imported tuna (7), and ST14 S. Senftenberg in Lianyungang wastewater was detected on May 22, 7 days before the foodborne incident reported on May 29. S. Senftenberg was undetectable in five wastewater samples collected between April 18 and May 21. However, it was consistently detected from May 22 onward, suggesting de novo pathogen introduction into the wastewater system, rather than residual shedding. Potential routes of introduction include influxes from external reservoirs (8) or undetected human sources. However, this study lacked direct evidence to differentiate these pathways, leaving the underlying mechanism unclear. In future sewage surveillance, consistently detecting a previously undetected Salmonella serotype with uniform molecular banding patterns may signal potential cryptic transmission or an elevated risk of an impending foodborne outbreak. Enhanced surveillance through increased sampling frequency and sample size is recommended, with immediate source-tracking investigations to identify potential contamination sources.

    WBE is a critical complementary method for characterizing outbreak strain dissemination and monitoring epidemic progression; this is particularly relevant for non-typhoidal Salmonella (NTS) because high rates of subclinical infection often lead to an underestimated prevalence (9). In Lianyungang, longitudinal surveillance revealed the sustained detection of S. Senftenberg. The isolation percentages were 32.43% in 2023 and 18.27% in 2024, which exceeded the corresponding clinical reporting rates and suggesting potential environmental persistence. Furthermore, ST14 strains of S. Senftenberg were identified in Haizhou wastewater 6 months following the outbreak, indicating either extended environmental survival or ongoing low-level transmission. These findings prompted a systematic re-investigation of the primary outbreak sites, verifying that residual environmental persistence is linked to suboptimal decontamination. After a 24-month surveillance period, the strain disappeared from the wastewater system, confirming the end of cryptic community transmission. The WBE enables population-scale burden estimation and transmission chain reconstruction of diverse NTS serovars (Salmonella Java, Derby, and Senftenberg) (7-9), facilitating evidence-based intervention strategies.

    WGS exhibits an exceptional discriminatory power in wastewater surveillance, serving as an unparalleled tool for identifying outbreak strains and profiling microbial diversity. For example, consecutive biennial wastewater monitoring in Lianyungang revealed extensive genetic variation (0–134 core SNPs) in S. Senftenberg populations, demonstrating the hallmarks of adaptive evolutionary capacity within complex aquatic ecosystems. Wastewater environments are highly dynamic, with varied selective pressures that may shape the bacterial genomic architecture. In sewage monitoring, whole-genome SNP phylogenetics has been used to resolve strain-specific evolutionary trajectories. This method can phylogenetically discriminate between outbreak, sporadic, and environmental clusters while identifying the specific clone responsible for foodborne outbreaks. This high-resolution method is in stark contrast to PFGE profiling. PFGE is limited by its phylogenetic resolution, which indicates <100% pattern similarity, and cannot clearly delineate outbreak clusters. The absence of outbreak-associated strains in the wastewater suggests the termination of community transmission following the intervention. However, the specific evolutionary mechanisms responsible for strain clearance could not be determined from the available data.

    When wastewater surveillance identifies pathogens with potential foodborne outbreaks, an immediate multi-pronged response is required; this includes enhanced monitoring of major commercially available foods and drinking water across the sewage catchment area to enable early identification of transmission sources. Active screening should be initiated for wastewater from relevant communities and among diarrheal cases in healthcare settings to accurately identify infected individuals and define the outbreak’s scope. Furthermore, wastewater treatment processes should be regularly reviewed to ensure compliance with health standards and to minimize secondary environmental contamination.

    Several advanced methodologies have been recommended to trace the origins of these high-risk strains. First, reverse tracing can be conducted through the sewage network using methods such as catchment area investigation and integrating environmental and epidemiological investigations, including infectious case contact tracing and inspection of high-risk premises. Advanced technologies, such as microbial source tracking and WGS, can also be applied. Implementing these measures creates a robust routine monitoring, and early warning system. By establishing wastewater surveillance as a sentinel in the public health network, potential threats can be detected earlier, leading to a more effective community health protection.

    This study had two limitations. First, Donghai’s outbreak epicenter and Haizhou’s wastewater surveillance sites are separated by approximately 40km and lack a shared sewer shed connection. Therefore, whether the wastewater signal originates from a different undetected outbreak contributing to the wastewater plant remains undetermined. Second, although the transmission chain was partially traced, the initial source remains unknown, such as the original contaminated food product entering the processing plant.

    Integrated WBE-WGS platforms provide high-resolution spatiotemporal pathogen tracking and generate operational intelligence for predictive outbreak modeling. Compared to conventional clinical systems, multimodal surveillance enables earlier detection of epidemic phases by approximately 7–14 days, empirically validating its enhanced early warning systems.

  • Approval by the Declaration of Helsinki and approved by the Ethics Committee of the Jiangsu Provincial Center for Disease Prevention and Control (JSJK2024-B011-01).

  • Conflicts of interest: No conflicts of interest.
  • Reference (9)

    Citation:

    Catalog

      /

      DownLoad:  Full-Size Img  PowerPoint
      Return
      Return